<{配资门户}>上海公积金贷款买房流程新政:额度提至240万,非沪籍买房门槛降低{配资门户}>

马年开工第二天,上海楼市迎来重磅利好!2月25日,上海市住建委等五部门联合发布新购房政策及公积金贷款额度调整通知,自2月26日起正式施行。新政涵盖限购松绑、公积金提额、贷款认定优化等核心内容,既是助力房地产市场平稳健康发展的关键举措,更实实在在降低了老百姓的购房门槛和成本,刚需、改善族迎来双重红利。

先理清新政核心亮点,每一条都直击老百姓购房痛点。
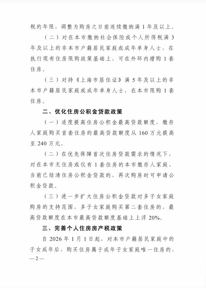
购房政策上,非沪籍购房门槛进一步降低,持《上海市居住证》满5年可直接购房上海公积金贷款买房流程新政:额度提至240万,非沪籍买房门槛降低,无需社保或个税证明;外环外购房不限套数,外环内符合条件可增购1套。


公积金方面,首套住房贷款最高额度从160万元提至240万元,叠加多子女家庭和绿色建筑优惠,最高可达324万元,二套额度也同步提高,同时优化贷款套数认定,结清贷款后可再次申请。

解读新政意义,核心是“稳市场、惠民生、促平衡”。
其一,助力房地产市场平稳回暖,通过松绑限购、加大公积金支持,释放刚性和改善性住房需求,缓解市场观望情绪,推动楼市良性循环。其二,兼顾民生与城市发展,降低非沪籍购房门槛,留住人才、吸引人口,同时优化职住平衡,激活外环外区域发展活力。其三,传递政策托底信号,不搞“大水漫灌”,精准聚焦合理住房需求,彰显上海楼市调控的精准性和人性化。

上海瑞航新城
对老百姓而言,新政的实惠看得见、摸得着,不分刚需还是改善族。刚需族最受益,公积金额度大幅提升,能减少商业贷款比例,每月月供直接降低,购房压力显著减轻;非沪籍刚需无需再纠结社保年限,持居住证满5年即可扎根上海,门槛大幅降低。

改善族也迎来福音,公积金二套额度提高,多子女家庭购买二套可额外上浮20%,置换住房时,结清公积金贷款后可再次申请贷款,大大降低置换成本。此外,外环外不限购,给有改善需求的家庭更多选择上海 公积金贷款买房流程,无需为套数限制纠结,同时也能带动郊区房产流通。
怎么样,买么?愿你在上海有个家!



